2025年 ,水彩画系紧紧围绕立德树人的根本任务, 以专业教学为核心, 以创作研究为驱动, 以学术交流为延伸 ,持续推进课程建设、教学改革与艺术实践。在全系师生的共同努力下 ,本年度各项工作稳步推进 ,在教学质量、学术活动、科研创作、社会服务等方面取得了扎实而丰硕的成果 ,展现出水彩画系蓬勃的专业活力与良好的学术生态。

一、夯实教学根基,营造严谨治学氛围
本年度,水彩画系始终将专业教学工作置于首位,系统完成了系部各项教学任务。通过组织多轮课程教学研讨会,对现有课程体系、教学内容与方法进行深入反思与优化,致力于构建更为科学合理、高效贯通的水彩画教学路径。在教学实践中, 强调基础训练与创作引导相结合,传统技法与当代语境相呼应 ,逐步形成了教师倾心执教、学生专注研习的良好风气 ,为专业人才的培养奠定了坚实基础。

二、彰显教师风采,成果涵盖教研创作与社会服务
2025年 ,水彩画系教师团队在专业领域持续耕耘 ,涌现出一系列突出成果 ,展现出全面的专业素养与社会担当。
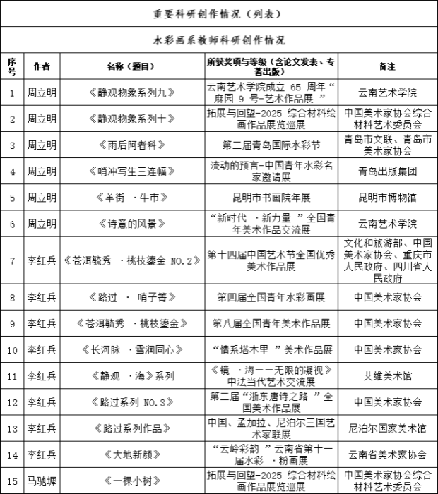
系主任周立明老师在本年度多次担任专业评审与指导工作,包括出任云南省第十一届水彩·粉画展评委, 以及担任云南省美术家协会创作骨干培训班及新会员培训的指导教师 ,积极助推地方美术人才培养。其个人创作亦获得肯定 ,荣获第十届云南文学艺术奖 ·云南美术奖银奖。



李红兵老师在教育教学、学术出版、艺术创作与项目申报等方面均取得显著成绩。其所带班级荣获2025年省级先进班集体 ;学术专著《水彩画的理论与创作探析 》 由国家级出版社中央编译出版社出版 ;主持的云南省艺术基金青年艺术创作人才项 目《水彩遗韵 ·老寨永续-人文风景系列》成功立项 ;并与壁画系王洪云老师共同在苏州明美术馆举办“ 野的——王洪云、李红兵作品双个展” ,展现了个人鲜明的艺术风格与持续的创作活力。




此外,系部教师还积极参与“共建 ·共享 ·共生——美育赋能区域高质量发展交流活动” 等行业性学术活动 ,不断拓展专业视野与社会连接。
三、激发创作活力,各级展赛捷报频传
水彩画系始终坚持“ 以创作带动教学, 以展览促进学习” 的理念 ,鼓励学生积极参与各类专业展览与赛事。2025年 ,学生创作热情高涨 ,成果丰硕,师生共入选国家级展览15人次,省级以上展览96人次。
本科生作品在“ 第三届云南高校美术擢新展”“云岭彩韵 ·云南省第十一届水彩 ·粉画展” 等省级展览中大量入选并获好评 ,部分优秀作品更是跻身“ 第十四届全国水彩粉画展”,“ 第四届全国青年水彩画展” 等国家级展览平台 ,展现出扎实的专业基础与活跃的创作思维。
研究生群体同样表现不俗,作品入选“ 第八届全国青年美术作品展”、“ 第二届壁画作品展”、“ 千里之行全国美术学院毕业作品展” 等多个国家级展览 ,并在四川 、江西、甘肃、安徽、新疆等地的省级展览中广泛亮相、屡有获奖 ,体现了较高的学术追求与创作实力。



四、拓展学术交往,构建跨域对话平台
水彩画系积极拓展对外交流,通过跨院校、跨区域的合作,不断提升学科的开放性与影响力。2025年, 系部与湖北美术学院联合实施教育部高校原创文化精品项目《艺馨向党 · 画说马克思》 ,并于云南艺术学院美术学院成功举办作品联展 ,展现了以艺术诠释思想的理论探索与创作实践。

10月 ,湖北美术学院艺术教育学院副院长白露洋带领师生团队到访 ,双方围绕美术教育、创作理念与学科建设展开深入交流,进一步巩固了院校间的学术情谊与合作桥梁。此外 ,湖北美术学院绘画学院副院长邵昱皓教授的学术讲座也成功举办 , 为师生带来了前沿的学术视野与启发性思考。

五、深耕工作坊实践,推动语言研究与创作转化
为深化对水性材料绘画语言的学术探索,水彩画系于10月中旬成功承办了由中国美术学院于振平教授主讲的《民族绘画语言的拓展与研究——当代水性材料语言研究工作坊》。该工作坊聚焦材料、技法与观念的交融 ,通过系统讲授与实践指导 , 引导师生深入思考民族艺术元素在当代水彩创作中的转化与表达。

工作坊结束后,系部及时举办了结课作品展,集中呈现了师生在短期研学中所取得的创作成果,体现了理论思考向艺术实践的有效转化。

六、结语
回顾2025 ,水彩画系以教学为土壤, 以创作为花朵, 以交流为清风 ,每一步都走得扎实而坚定。我们欣慰于教师团队的潜心育人与学术精进 ,感动于学生群体的勤奋钻研与才华初绽 ,也感恩于学院与社会各界的支持与合作。
展望未来,水彩画系将继续秉持专业精神与育人初心,进一步深化教学改革,强化学术特色,拓展创作维度,搭建更广阔的交流平台。我们将以水为媒,以彩为言,持续探索水彩艺术在当代文化语境下的无限可能,为培养具有深厚人文素养、扎实专业功底与创新精神的艺术人才而不懈努力,为学院与艺术事业的发展注入清澈而绵长的水彩之力。
图文:美术学院水彩画系
一审:徐中宏、周立明
二审:何君
三审:刘恩权